智能仓储行业研究报告:仓安四海,智拓八方
智能仓储行业研究报告:仓安四海,智拓八方
(报告出品方/作者:东北证券,吴源恒)
1. 数字经济时代已然到来,仓储智能化大势所趋
数字经济时代已然到来,工业数字化转型成为必然趋势。数字经济是指以使用数 字化的知识和信息作为关键生产要素、以现代信息网络作为重要载体、以信息通 信技术的有效使用作为效率提升和经济结构优化的重要推动力的一系列经济活动。 随着互联网、大数据、云计算、AI、物联网等在各行业各领域的广泛应用,全球 经济发展动能由传统经济向数字经济转换,数据成为土地、资本和劳动力之外, 驱动经济社会发展的新引擎。“产业数字化”作为数字经济的一个组成部分,其实 现基础是数字技术/ICT 作为典型的通用目的技术所具备的渗透性,即 ICT 能够渗 透到生产、消费等各种经济活动。渗透性是数字技术/ICT 最重要的技术—经济特 征和在非数字部门价值创造中发挥重要作用的基础。数字技术/ICT 渗透到非数字 部门后,将通过“替代性”和“协同性”这两项技术—经济特征参与价值创造。
为推动产业数字化进程,我国陆续推出了一系列顶层政策。2015 年 5 月,国务院 发布《中国制造 2025》,提出要将信息技术与制造技术融合,大力发展智能制造, 正式拉开了我国工厂数字化变革的大幕。2021 年 3 月,国务院发布《中华人民共 和国国民经济和社会发展第十四个五年规划和 2035 年远景目标纲要》,强调要建设 智能制造示范工厂,完善智能制造标准体系。2021 年 12 月,工信部等 8 部门联合 发布《"十四五"智能制造发展规划》,指出在“十四五”期间要全方位提升中国的 智能制造水平。
仓储智能化是产业数字化中不可或缺的一环。在生产制造阶段,企业可以通过数 字化的技术与设备改造升级,强化工业互联网与物联网建设,构建数字化工厂、 数字化车间,提升生产流程的自动化、数字化和智能化水平,促进产品质量与生 产效率提高。具体考察每一个层次的细分组成内容,可以发现仓储智能化近乎贯 穿五大层次中的每一个层次,如边缘层中的 AGV 小车、PaaS 层中的仓储管理系统 和细分模块中的仓储模块。换言之,倘若不能实现仓储智能化,那么工厂数字化 的五大环节基本都寸步难行。在数字化的大趋势下,智能仓储有望成为产业链革 新中受益的一环。
从产业链分布上来看,智能仓储上游为设备商,中游为集成商,下游为各行业客 户。上游主要是提供堆垛机、输送机、AGV、穿梭车、分拣机、叉车、货架等硬 件设备的仓储装备提供商和提供 WMS、WCS 等软件系统的仓储软件提供商。中 游是智能仓储系统综合解决方案提供商,这类中游厂商通常自身拥有核心设备和/ 或软件产品,并根据行业的应用特点使用多种设备和软件,设计建造智能仓储系 统。下游是应用智能仓储系统的各个行业,包括烟草、医药、电子商务、汽车、 规模零售等行业。
智能仓储装备: 主要由搬运系统,存取系统,输送系统和分拣系统这四大系统组成,各有其核心 产品。搬运系统的核心设备是 AGV;存取系统的核心设备是堆垛机和立体库高位 货架;输送系统的核心设备是穿梭机、输送机和 EMS;分拣系统的核心设备是分拣机。目前,各类智能装备已基本实现从入库到存储再到出库的全流程覆盖。从 产品规模和增速来看,根据 AloT 研究院的相关测算,未来 5 年智能仓储各细分装 备中产值最大的仍将是立体库和分拣输送设备,增速最快的则是 AGV 等仓储机器 人。
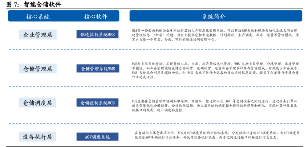
智能仓储软件: 涵盖企业管理层、仓储管理层、仓储调度层和设备执行层四大层次,目前也已实 现对智能仓储全流程的覆盖。企业管理层面以制造执行系统 MES 为主、仓储管理 层面以仓储管理系统 WMS 为主、仓储调度层面以仓储控制系统 WCS 为主、设备 执行层面以 AGV 调度系统为主。当前,单独的第三方软件服务商通常是以开放接口的形式为系统集成商或硬件供应商提供配套服务,实现软件在不同设备和不同 品牌之间的兼容,从而使企业得以减少软件方面的研发投入并降低项目成本。
从行业发展来说,上游设备商向中游集成商发展集中是必然趋势,这也是因为相 比起设备商而言,中游集成商价值量更大。这类综合解决方案提供商通常基于规 划集成和自身原有的软硬件优势,为客户提供一体化的智能仓储系统及服务,使 客户实现物料出入库、存储、搬运输送、分拣与拣选、配送等仓储活动的自动化、 信息化和智能化,提升客户的仓储管理水平和经营效率。智能仓储系统综合解决 方案具体包括自动化物流系统的规划设计、系统集成、软件开发、设备定制、电 控系统开发、现场安装调试、客户培训和售后服务等一系列工作,从而从单个订 单中获得更大价值量。
智能仓储的下游市场分类非常多。总体来看,产品多、标准化高的行业采用智能 仓储的可能性更大。同时,由于智能仓储本身对于厂区环境等因素都有一定的基 本要求,因而与新建厂房相比,旧厂房的改造难度和成本均会更大,与传统行业 相比,新兴行业对智能仓储的需求通常也会更大。
中国的智能仓储行业正在由集成系统阶段向智能自动化仓储阶段迈进。通过在在 仓储作业的搬运、存取、输送、分拣等各个环节中使用先进的自动化设备来替代 传统的人力和非自动化设备,智能仓储系统可以实现作业效率的高效提升。在未 来进入智能自动化仓储阶段后,仓储物流将不再局限于搬运、存取、输送、分拣 等单一环节的智能化,而是在大规模应用堆垛机、分拣机、AGV 等智能化设备以 及 MES、WMS、WCS 等系统软件的基础上实现全流程智能化。同时,通过融入 人工智能和大数据等先进技术,智能仓储将在未来与产线紧密衔接,使生产和仓 储物流完美结合,实现真正意义上的智能工厂。
我国智能仓储起步晚、渗透率低、未来还有很大的市场空间。截止 2021 年,我国 第二产业的数字经济渗透率仅为 20%,相比之下,德国和韩国的第二产业数字经 济渗透率均超过了 40%。由此可见,与发到国家相比,我国的工业数字化水平仍 显落后。根据京东物流研究院的数据统计,截至 2021 年,我国仍有约 49.17%的企 业尚未使用任何智能仓储设备,而目前已经被使用的智能仓储设备的渗透率也均 较低,其中渗透率最高的 AGV 设备的渗透率仅为 29.04%,尚不足 30%,相比之下,渗透率最低的智能分拣设备的渗透率仅为 11.88%,市场仍存在较大空间。
2. 产业驱动因素:增加效率、降低成本
与传统仓储相比,智能仓储效率更高,成本更低。智能仓储具有提升土地利用效 率、降低人力成本、减少物料浪费、降低物料拣选错误率、提高仓储自动化水平 及管理水平等诸多优点。利用高层货架储存物料可以最大限度的利用空间,大幅 度的减少地面使用面积,降低土地使用成本,与传统仓库相比,智能仓储减少用 地面积 40%以上,能够实现良好的经济效益。除此之外,WMS 等软件的引入也提 高了整体管理的准确性,有效的保障了库存积压的问题。
2.1. 效率提升:不仅挪的快,而且挪的好
采用智能物流系统带来的效率提升体现在两个方面:一是物料移动效率的提升,二 是物料管理决策效率的提升。随着现代工业的发展,企业之间的竞争除了看谁能 提供更高性价比的产品或者服务更重要的一方面在于效率的比拼。效率的竞争体 现在企业运营的各个方面,生产线上体产品下线的速度,服务环节体现在服务响 应的时间,物流仓储环节则体现在出入库或者拣选等作业的速度上。
2.1.1. 物料移动效率提升
智能物流系统中的装备不仅跑得比人快、提升物料比人高、搬得重量比人大,而 且还会一直平稳运行,不知疲倦。一组皮带输送机可以在 1min 内在两个距离很远 的车间内连续搬运上百个料箱;一个交叉带拣选系统可以在一个小时内完成 5 万件 单品的拣选;大型物流配送中心里的一套仓储机器人系统可以顶替上百人的拆零配 货工作。智能物流系统中的装备不仅跑得比人快、提升物料比人高、搬得重量比 人大,而且还直平稳运行,不知疲倦。以安踏晋江仓为例,其项目上线后,实现 入库产能 1000 箱/小时,整体出库产能 20 万件/天;出库效率为 20000 件/小时,是 传统人工的 2 倍以上。
且如果是纯人工作业,只能通过轻拿轻放的方式来保证商品的完好性,而轻拿轻 放必然会导致作业效率的低下。物流装备的运行是通过事先设定好的程序来执行 相同的动作,并保证物品完好无损,同时不会降低作业效率。如自动化装卸系统 就比纯人工装卸作业对于物品的保护可靠。
2.1.2. 管理决策效率提升
有人参与的各工作环节中,哪怕是极其琐碎的工作.一定要伴随着人的判断和决策 才能使工作向前推进,而人的判断和决策是需要消耗时间的。当货物抵达工厂或 者物流中心时,人需要判断和决策当前来的车辆要停靠在哪个收发站台;卸货时, 需要判断和决策当前收到的货物该搬运到收货区的哪个区域;入库时,需要判断和 决策应该先搬运哪批货物和当前的货物应该放到仓库的哪个货位上;出库时,要判 断和决策需要的物料究竟在货架的哪个位置上、是否要开高位叉车才能取货、开 叉车出库该穿行 A 车间还是 B 车间才最节省时间、打包的不同物料该用多大的包 装盒最合适、什么时候安排装车发货等。一个物流环节的作业规模越大,需要判 断和决策的问题就越多,并且问题与问题之间关联性越复杂。此时,单纯靠人力短时间是无法给出最优解的,甚至靠再多的人也无法折解完问题并给出正确的决 策。
通过仓储智能化,提高生产与配送的效率和准确性,避免物料浪费。智能仓储系 统采用智能信息管理系统、智能存取设备和先进的识别技术,在结合厂家需求原 则的基础上,根据不同的下游情况设计不同的仓储管理模式,可以更好的提高库 存周转效率。相比之下,在传统仓储系统中,高效运转的落实情况完全依赖于员 工的自觉性,因而随着物料数量和种类的增多,员工出于工作便利的考虑以及受 到自身能力的局限,很容易就会忽略这一原则,最终导致物料的堆积、遗弃和浪 费。
通过仓储智能化,打通工厂内部的信息化通路,充分开发仓储信息对企业整体管 理的价值。仓储智能化是企业信息一体化的重要组成部分,智能仓储系统通过与 企业其他管理系统无缝对接,实现信息在企业的各个系统之间自动传递,从而避 免仓储系统成为“信息孤岛”并使企业可以对供产销全过程进行计划、控制和物 料跟踪。相比之下,在传统仓储系统中,仓储信息的变动通常先由工作人员以手 写的方式记录在专门的单据上,再在统一时间集中录入企业的 ERP 系统,既缺乏 准确性,又缺乏时效性,导致原本非常关键的仓储信息难以被用来提升企业整体 的管理水平。
在柔性制造渗透率不断增长的今天,库存于商品种类的增长直接促使了我国智能 仓储行业加速发展。在生产制造环节中,智能仓储系统直接与生产线对接,从而 根据生产需要和物料入库的批次顺序,在指定的时间将相应的物料自动输送至生 产线,使原材料的供给数量和生产所需的数量之间的匹配度达到最佳并避免原材 料的堆积浪费,提高企业的生产效率。在商业配送环节中,智能仓储系统根据接 受的订单信息自动安排发货配送,通过使用自动拣选技术、电子标签技术、条形 码技术等,大幅度提高分拣与配送的效率和准确性,提高了整体运营的效率。
2.2. 降低成本:人和地只会越来越贵,而设备不会
制造业职工人数显著下降的情况下,制造业职工的平均工资则与日俱增,劳动力 成本的显著提升,迫使工厂为了控制成本而不得不加速仓储智能化进程。我国制 造业职工人数自 2013 年起基本呈逐年递减,由 2013 年的 5257.94 万人下降至 2021 年的 3828.01 万人,年均复合变化率为(-3.89%)。相比之下,我国制造业城职工 平均工资逐年递增,由 2013 年的 46431 元上升至 2021 年的 92459 元,年均复合增 长率高达 9%。
国家加强土地资源管理,土地资源日渐紧张,土地使用成本不断增加,工厂不得 不加速仓储智能化。2016 年-2021 年,虽然全国每月成交土地均价波动剧烈,但整 体上呈现上升趋势。从平均水平来看,全国每月成交土地均价的均值由 2016 年的 11180 元/平方米增长至 2021 年的 15966 元/平方米,涨幅超 40%,年均复合增长率 超 7%。土地成本的高速增长,驱动工厂通过仓储智能化来提高土地利用率,进而 节省土地成本。
即使在不考虑人力成本和土地成本增长的当下,智能仓储也是一个高性价比的选 择。根据相关数据,目前国内典型的智能立体化仓库和传统仓库相比,在同样使用 20 年的情况下,总费用支出相差近 2000 万。随着国内智能仓储技术不断成熟, 国内智能仓储系统的建造成本呈不断下降的趋势,使得智能仓储的相对使用成本 不断下降。
且由于某些行业的特殊工况,人类无法工作或者无法长时间工作,相比起高昂的 专业人力保障和医疗费用,这些特殊行业采取智能装备来实现“无人化”生产是 必然的选择,其中当然也包括智能仓储系统的应用。以及考虑到劳动对象的安全 非常重要。物流作业中,货物发生水平和垂直的位移,不安全因素比较多。事实 上,在库存存取活动中发生的各种货物损失、设备损坏、人身伤亡等事故相当一 部分是在人为操作过程中发生的。特别是在作业过中违反作规章制度进行作业很 容易造成燃烧、爆炸等重大事故。而智能流系统可以做到 24 小时无人平稳运行, 通过技术手段降低各项潜在的风险,这些相关特殊领域及需求如下:
低温工况
冷库一直是物流行业很重要的应用领域,通常用来存储食品、药品、化工材 料等对温度有严格要求的物料。冷原温度通常在-30 一 5C,冷库内的物料通 常会有时效性的要求,因此会有频繁山入库作业、分拣作业、拣选作业等。 而人是很难在这么低温的环境下长时间工作的,采用智能物流系统实现冷库 内部的各项物流作业操作是个必然的选择。
高污染工况
有些工厂生产的产品本身具有挥发性,或者生产过程中易产生粉尘类的污染物,而这些弥收在空气中的物质会对人体造成很大的伤害。此类工况环境下 的物料在各道工序之间的搬运工作也很难采用纯人工的方式来实现。 比如在玻纤(玻璃纤维) 制造车间,由于玻纤生产过程中会产生很多细微的玻 璃毛绒物质,进入人体肺部后会引发肺部的疾病。因此在玻纤、化纤(化学 纤维)类的制造业工厂里,通常的物流搬运和产品存储都是由智能物流系统 来完成的。
高声工况
噪声也是一种污染,人很难在超过 8dB 的环境中长期工作。而工厂内的物流 搬运装备不会有“听觉”的困扰,可以自行连续运行,保证物流的服务和生 产物料的供应不受影响。
高温工况
诸如钢铁行业这种高温的作业环境下,各环节都适合用自动化的设备来替代 人的工作,物流作业也不例外。采用智能物流系统为高温环境下的制造过程 提供物料周转,是非常有必要的。
无尘工况
与上述的各种恶劣工作条件相反,有些行业的工作场景是由于生产工艺对环 境要求极高,需要无尘无菌的环境。此种情况下,在车间内工作,人反而成 了一种污染源。比如电子行业或者医药行业就需要生产过程中要保证绝对的 清洁,在清洁的环境中,可以大幅度提高半导体、医药品等产品的精确度和 可靠性。因此,在无尘车间内部,采用专业的智能搬送设备可以避免出现尘 埃,还可以在高度自动化生产过程中拥有绝对的可靠性。采用智能物流系统 能有效避免由于搬运作业带来的对精密生产造成的质量影响。
在我国的劳动力资源和土地资源均日趋紧张的今天,劳动力成本和土地成本显著 上升,这也促使我国智能仓储行业加速发展。智能仓储系统通过大规模使用智能 硬件设备来进行搬运、存取、分拣等环节的作业以及使用智能仓储软件来进行智 能化管理,摆脱了对人工的依赖,大幅度减少仓储系统的劳动力需求,从而减少 劳动力成本。智能仓储系统通常采用高层立体式货架来存储货物,因而存储区可 以向高空发展,减少库存占地面积,提高仓储空间利用率和库容,从而减少土地 成本。
3. 产业趋势:行业壁垒逐渐提高,行业集中度不断增强
3.1. 行业壁垒:案例、资金、团队
事实上,智能仓储行业并不是一个低壁垒的行业。作为一个非常强调定制化的行 业,智能仓储行业的下游客户通常会要求项目实施者具有同行业或类似行业的项 目经验,这也使得较丰富的项目经验成为了智能仓储行业的重要门槛,这些都要 前期的积累。 从目前的招标来看,智能仓储行业对于案例、资金能力都有较大的要求。为使向 客户提供的智能仓储系统能更加贴近客户的具体使用需求,各供应商需要在项目 建设初期根据客户的行业特点、行业规范、货品类型、功能需求、相关配套工程、 客户预算等众多因素进行方案设计,并对客户的需求进行定制化的方案设计、软 硬件产品研发,从而更好地服务客户,建设出真正符合客户需求、高效率的智能 仓储系统。基于此,企业需要熟悉客户的行业特性、产品特点、工艺流程和运营 模式,才能根据客户需求提供高质量、定制化的系统产品服务。在此背景下,一 部分下游客户甚至在其智能仓储项目的招标文件中直接声明只有那些有类似行业 或是同行业甚至同行业且同规模的项目经验的智能仓储系统提供商才有资格参与 招标,
由于各行各业需求不一,智能仓储的建设又涉及到土地基建,后续改动成本较高, 因此案例经验自然成为行业经验之一。不同行业的客户乃至相同行业的不同客户 在对智能仓储整体系统的建设和使用提出需求时,除了在基本原理和通用设备方 面可能存在共同性以外,在输送系统、分拣系统、存取系统等各个细分系统的具体应用场景和功能要求方面均会存在一定的差异。
且随着项目越来越大,客户对于企业的垫资和施工能力也有要求,这也为行业带 来了一定的资金和技术团队壁垒。目前,智能仓储大型集成项目的实施周期通常 短则 7-8 个月,长则 12-18 个月,超大型项目甚至可能接近 2 年。项目的款项支付 基本采用“3-3-3-1”的付款模式,即预收款 30%,到货支付 30%,验收支付 30%, 最后另有 10%的质保,共分为 4 期。漫长的项目周期和分期的付款方式给企业的 资金流转能力提出了巨大的挑战。此外,智能仓储大型集成项目涵盖搬运、存取、 输送、分拣等各个环节以及仓储与工厂产线的衔接等方方面面,涉及数不胜数的 技术细节和施工细节。任何一个环节的细小失误都可能造成整个项目的失败,因 而对实施企业的项目综合管理能力有极高的要求。
3.2. 壁垒逐步提高使行业向头部集中
从海外公司的业绩增速来看,仓储行业越是头部企业增速越快,全球智能仓储行 业 20 大巨头中,前 10 大企业的全球收入平均增速明显高于后 10 大企业,这也是 行业具有一定经验和规模壁垒的提现。我们认为,智能仓储行业内排名靠前的巨 头企业比其他企业增长更快的原因在于更能获得下游行业大客户的青睐。换言之, 在智能仓储行业中,随着企业规模的扩大,从整体上看,业务的增速也会上升。 对于智能仓储行业而言,目前一个全流程的完整集成项目的总规模可能高达上亿 元,因而在下游行业中,大体量的客户会比小体量的客户更愿意且更有能力去引 入智能仓储项目。
我国智能仓储相关企业也有头部增速快于整体增速的现象。预计 2027 年,全球仓 库自动化市场将达 1000 亿美元的里程碑,2022 年至 2027 年间的复合年增长率为 15%。预计 2023 年国内仓储自动化市场突破 1500 亿元,约占全球市场 30%,年复 合增长率 21%,高于全球增速。看我国头部企业的增速的话,国内 A 股上市公司 的仓储业务总和在 2021 年整体增速超过了 40%。我国头部企业增速更快的原因也 是因为国内头部工业企业对于智能仓储需求增速明显要快于中小企业,而头部企 业由于订单更大,招标更严格,因此受益的也更多的是头部的仓储公司。
在行业壁垒逐步增高的情况下,行业集中度提高成为了必然事件。我国目前智能 仓储行业市场集中度较低,头部企业还未出现。从行业整体市场规模整体来看, 中国智能仓储行业的龙头企业市场集中度较低。根据头豹研究院的统计数据, 2021 年我国智能仓储行业排名第一的诺力股份的营业收入的市场份额仅为 5.0%, 排名第二的中科微至仅占 1.9%,我国智能仓储行业的 CR5 仅为 8.4%,CR10 仅有 14.1%。行业集中度低的原因主要是因为智能仓储行业尚且是一个增量市场,该行 业是从 2010 年才逐步大规模发展的。由于市场本身处于高速增长的状态,因此各 家企业目前在自己所处的下游客户行业圈层中均发展不错,尚不存在大量的并购 整合,因此短期来看仍处于比较分散的状态。
从海外的经验来看,国外企业通常通过收并购的行为提高行业集中度或完善自身 产业链。近年来,全球智能仓储行业排名前 20 的巨头企业基本都在开展收并购运 作,比较由代表性的案例包括:日本大福于 2019 年 4 月收购印度 Vega 公司以进军 印度市场,并于 2019 年 9 月收购荷兰 Scarabee 航空集团以及澳大利亚 Intersystems 公司以进军机场安检设备和信息系统管理领域;霍尼韦尔于 2018 年 10 月收购德国 Transnorm 公司以进军电商领域;村田于 2018 年 2 月收购瑞典 AGVE 公司以提升 集团的 AGV 生产能力。综合来看,海外巨头常通过收并购的方式来拓展自己在某 一国家或者某一下游行业的业务,亦或是提升自己的产品研发能力和完善产业链。
目前国内的一些大型智能仓储企业也已经拉开了收并购进程的序幕,行业集中进 度加速。诺力股份于 2016 年收购中鼎集成公司以实现从智能仓储硬件供应商向大 型集成商的迈进,并于 2018 年收购法国 SAVOYE 公司以拓展海外业务;东杰智能 于 2020 年收购中集智能公司以进一步提升公司产品的智能化、信息化水平;音飞 储存于 2021 年收购罗伯泰克公司以进一步强化自己在立体货架领域的优势。总体 来看,与海外巨头企业相似,国内智能仓储企业也通过收购来拓展自己的业务领 域。我们认为,随着行业进一步的发展,国内相关的收并购节奏还将加速。
3.3. 不仅仅是国内市场,出海是行业必然趋势
我们认为,随着国内仓储行业集中度的不断提升,国内仓储企业的品牌力也在不 断增长。国内的智能仓储企业的下游将不仅仅局限于国内企业随着我国本土智能 工业软硬件水平的不断提升,我国智能工业相关产品在技术层面达到和海外巨头 同等水平的同时,在价格方面拥有巨大优势,极大地加速我国智能工业产品出海 的步伐。如今,以工业机器人为例,在该领域我国已出现了诸如华中数控等可以 和国外企业抗衡的本土巨头,产品技术水平已然不弱于国外产品,但在价格方面 仍然有明显优势。2019 年,我国工业机器人实现了出口数量对进口数量的超越, 但与此同时,出口产品的均价始终显著低于进口产品的均价。
此外,随着国内数字孪生系统技术的日趋成熟,难以向海外直接派遣施工团队的 难题也迎刃而解。近年来,美国、日本等国均存在明显的本土劳务保护现象。中 国的智能仓储企业倘若想在这些国家开展业务,就必须使用当地的施工团队,这 就给项目的实地实时调整以及项目全流程的监管带来了巨大挑战。借助于数字孪生系统,我国的智能仓储企业可以直接远程作业,即根据海外客户的需求设置相 对应的技术参数,而后基于这些参数在系统内部搭建虚拟模型并进行虚拟试运行, 进而根据虚拟试运行的结果对参数和各类施工细节进行调整,直至充分满足客户 需求。同时,数字孪生系统等信息技术也使得企业可以远程监控海外的施工,从 而及时给出修正指示,在项目落地后对设备的维保会有一定的帮助。 故此,我们认为,在我国智能仓储产品的价格优势和我国的工程师红利以及数字 孪生系统等先进技术的加持下,随着国内智能仓储渗透率达到较高水平后,海外 业务将成为我国智能仓储企业的第二增长曲线动力源泉。换言之,对我国智能仓 储企业而言,未来的发展空间绝不会仅限于国内,必将迈向广阔的全球市场。
4.重点公司分析
4.1. 昆船智能:从烟草市场起步,打造全产业链布局
央企身份、军工背景。公司的实际控制人中国船舶集团是我国海军武器装备科研、 设计、建造、实验的主体力量,是我国船舶工业发展的国家队和主力军,是公司 市场和技术研发的依托。公司在防务装备领域具备多型军工产品的设计制造能力。 依托军工品质,公司自力更生实现产业突破,是烟草加工整件国产化替代的骨干 企业,是自动化物流系统及关键设备国产化替代的先发优势企业。公司的主营业 务包括智能物流系统及装备、智能产线系统及装备、运营维护及备品备件、专项 产品及相关服务四大领域。
公司客户主要集中于烟草工业、烟草商业、电商物流、军事军工和医药等行业。 公司在军工行业和烟草行业有准入优势。公司有军工生产许可证和烟草专卖生产 企业许可证。20 多年的行业领导和客户沉淀,让公司在市场中树立了良好的品牌 形象,公司也积累了大量的优质终端客户,和很多行业的头部企业建立了良好的 合作关系,比如中国烟草、华为、京东物流、云南白药等。2019-2021 年,公司营 业收入持续增长,由 15.47 亿元上升至 19.13 亿元,CAGR 达 11.20%;净利润同样 持续增长,由 7931.44 万元上升至 9982 万元,CAGR 达 12.18%。
4.2. 诺力股份:叉车、仓储双轮驱动,全面布局售后运维服务
聚焦内部物流领域,物料搬运装备与智能物流系统双轮驱动。诺力股份起初主要从事轻小型手动搬运车业务,2003 年向电动仓储车辆延伸,2012 年开始研制电动 平衡重式叉车,逐渐成为国内综合排名前六的工业车辆企业。2016 年,公司收购 中鼎集成 90%股权, 2018 年通过产业基金获取法国 SAVOYE 公司 30%股权,将 业务范围拓展至智能物流系统领域,并拓展国际市场,2019 年完成对中鼎集成以 及法国 SAVOYE 的 100%股权收购,目前仓储相关的物流营收已占公司近半营收。
多产业布局,业绩持续高增。公司未来的增长来自于叉车电动化所给公司带来的 大型电动叉车切入机会以及公司在国内仓储相关的业务规模增长。除了公司深度 布局的新能源赛道以外。以及其他目前在全球范围内已累计完成相关物流系统工 程案例超过 2000 个,客户广泛分布于食品饮料、医药、电子商务、汽车、电力、 机械制造、造纸、化工、纺织服装、物流仓储、冷链、新能源锂电等众多领域, 可以享受国内仓储行业增长的红利。此外,疫情及俄乌战争对公司海外业务影响 或将减弱,相关业务在 2023 年有望恢复盈利能力。公司 2018-2021 年营业收入快 速增长,由 25.53 亿元上升至 58.87 亿元,CAGR 达 32.11%,2022 年受疫情影响营 收增速放缓,2022Q3 增速仅有 9.73%;2018-2021 年净利润由 2 亿元上升至 2.94 亿 元,CAGR 为 13.70%,2022Q3 净利润增速为 19.41%,规模效应初现,2023 年公 司利润率有望反弹。
4.3. 今天国际:坚持 3+N 战略,持续扩张高速发展
成立 20 余年,专注于提供智慧物流和智能制造解决方案。今天国际成立于 2000年,为生产制造、流通配送企业提供自动化生产线及物流系统的规划设计、系统 集成、软件开发、设备定制、电控系统开发、现场安装调试、客户培训和售后服 务等一体化业务,使客户实现生产经营全过程的自动化、数字化、智能化,物料 出入库、存储、搬运输送、分拣与拣选、配送等生产过程的自动化、信息化和智 能化,提高效率,降低成本,提升管理水平,致力为客户创造价值。成立多年以 来,今天国际不断进行自身创新与下游客户拓展,取得诸多成就,2016 年公司于 深交所创业板上市,2022 年其子公司今天软件和今天机器人入选国家级专精特新 “小巨人”企业。
多产业布局,业绩持续高增。公司业务目前是“3+N”布局,“3”即烟草、石化和 新能源赛道,目前需求均较旺盛。在新能源行业,公司在比亚迪的和宁德时代的 供货体系中占有较高份额;在烟草行业,公司主要和昆船竞争,是行业龙头企业; 在石化行业,公司目前竞争对手不多,市占率很高。除此之外公司产品已应用于 冷链、日化、医药保健品、高铁、机场、航空军工、电力、家具、连锁零售、电 子以及食品饮料等众多行业,“+N”战略前景广阔。2017-2021 年,公司营业收入 先减后增,由 2017 年的 5.7 亿元下降至 2018 年的 4.16 亿元,此后上升至 2021 年 的 15.98 亿元,CAGR 达 22.90%;净利润同样先减后增,由 2017 年的 0.93 亿元下 降至 2018 年的 0.17 亿元,此后上升至 2021 年的 1.88 亿元,CAGR 达 15.12%。
4.4. 东杰智能:从智能物流设备到智能汽车产线,从国内到国外
智能物流装备起家,外延拓展汽车涂装自动化领域。公司创立于 1995 年 12 月,先后成功应用了智能生产系统、智能仓储系统、智能停车系统等。2018 年,公司 通过收购常州海登,增设汽车智能涂装生产线业务。2020 年,公司通过收购中集 智能 55%股权,拓展智能信息集成系统与研发业务,深入布局工业互联网业务。 2021 年,公司拟发行可转债,控股权转让,淄博市财政局成为公司实际控制人。 东杰智能在智能物流装备领域深耕近三十年来,已经发展成为一家在太原、上海、 深圳、常州、淄博、马来西亚、泰国等地拥有多家全资或控股子公司的国际化集 团公司。
仓储业务拥抱高弹性赛道,汽车业务与大客户共成长。公司长期深耕智能物流装 备行业,在医药、白酒、食品饮料、家居、3C 电子等行业具备丰富的项目实施经 验,公司近年结合自身优势,开拓了动力锂电池、光伏、钢铁冶金、冷链物流等 具备快速爆发潜力的行业,或将快速推动公司仓储业务放量增长。此外公司是国 内少数同时具备企业总装、焊装、涂装三大汽车生产系统解决方案提供能力的供 应商,目前已与吉利新能源、北汽新能源、比亚迪、小鹏汽车、江铃新能源等业 内知名新能源车企建立业务合作。公司具有丰富的项目实施经验,具备丰富的世 界 500 强客户、大型政企客户的合作经验,具备大型项目交付和服务能力。2018- 2021 年,公司营业收入持续增长,由 6.98 亿元上升至 13 亿元,CAGR 达 23.04%; 净利润则先增后减,由 2018 年的 0.63 亿元上升至 2020 年的 1.1 亿元,2021 年则 下降至 0.73 亿元,CAGR 为 5.03%。
4.5. 科捷智能:不仅仅是物流,不仅仅是国内
科捷智能 2015 年脱胎于软控股份,是国内知名的智能物流和智能制造解决方案提 供商。公司以自有核心技术为基础,为下游客户提供智能物流领域的智能输送系统、智能分拣系统,以及智能制造领域的智能仓储系统和智能工厂系统。公司主 要客户包括顺丰、德邦、印度 Delhivery 等大型快递物流集团,以及韩国 Coupang、 京东、苏宁、印度 Flipkart 等知名电商平台,以及海尔日日顺、四川长虹、喜临门、 金牌厨柜等知名消费品牌厂商,以及赛轮轮胎、本田动力、徐工集团、朗进科技、 宗申动力等大型工业制造企业。
持续突破海外市场,新增长点凸显。公司除了在国内有 5 个分支机构以外,还在 韩国设立了子公司,印度子公司正在筹建。海外业务已经扩展到 10 多个国家和地 区,特别是在东亚、南亚、东南亚、欧洲。。未来,这些海外业务会是公司业务的 一个非常重要的增长点。2021 年,公司主营业务收入按客户所属行业分类,主要 集中于快递物流、电商新零售、汽车和家电家居行业,占比分别为 62.23%、 17.22%、13.60%和 3.07%。在 2019-2022 年,公司营业收入飞速增长,由 3.71 亿 元上涨至 16.7 元,CAGR 达到 53.47%;净利润由 0.16 亿元陡增至 0.87 亿元, CAGR 达到 88.44%。
4.6. 音飞储存:从设备到集成,持续“招兵买马”扩大业务版图
老牌仓储设备企业,以“招兵买马”之势不断扩大版图。2020 年,公司控股股东 变更为景德镇陶文旅集团,音飞集团成为国有控股企业。2021 年,音飞储存公告 拟将全资收购国内堆垛机龙头罗伯泰克,以“堆垛机+软件+货架”和“穿梭车+软件+货架”的多种智能仓储解决方案响应市场需求。在收购罗伯泰克后,音飞储存 布局新能源行业已初见成效,2021 年新能源订单额同比增长 90.11%,并成功获得 比亚迪电池、贝特瑞锂电池正负极材料、宁德时代、扬州晶澳、新特能源、润阳 新能源等项目订单。可预见,公司在未来还将保持强劲的势头,加速进军医疗、 冷链及跨境电商等细分领域。
公司目前的核心业务包括智能物流规划设计及系统集成业务、物流仓储核心设备 及软件业务和运营服务业务这三大板块。目前的音飞储存形成了“国际先进的智 能仓储设备供应商”和“以穿梭车为核心的物流自动化系统集成商”的双重发展 定位,并基于此主打高精密货架、自动化系统集成和服务这三大主要业务。2018- 2021 年,音飞储存营业收入呈波动上升的趋势,由 6.89 亿元上升至 10.09 亿元, CAGR 为 13.56%;净利润先减后增,由 2018 年的 0.93 亿元下降至 2019 年的 0.78 亿元,此后上升至 2021 年的 1.26 亿元,CAGR 为 10.65%。
4.7. 兰剑智能:以技术为基,为世界智仓,找中国答案
公司具有校企背景,技术实力雄厚。公司董事长吴耀华先生 1996 年清华大学博士 毕业,1999 年 9 月至今就职于山东大学控制科学与工程学院,任教授,博士生导师。 是一个非常注重技术的企业。2013 年起,公司的业务逐步向电力、医药、电子商 务、快消等行业拓展,2015 年公司借助唯品会项目,增加智能仓储物流系统代运 营服务新模式,目前公司已成为一家全流程智能物流系统解决方案提供商,可提供智能物流系统的研发,设计、生产、销售及服务,是国内智能物流系统装备领 域的优势企业。
持续突破新领域,营业收入高增长。近年来公司在零售、医药、电商、汽车、石 化、烟草、航空航天等行业持续取得订单的同时,在新能源、通信设备、农牧业、 家电、工程机械、食品、家居等重点领域突破,实现了新行业的新拓展。公司通 过方案仿真设计、软件产品开发、硬件产品设计及零部件定制和装配、系统集成 等环节,为客户提供涵盖存储、拣选、输送、生产、搬运、包装、监控、管理等 环节的定制化智能物流自动化系统解决方案,助力客户实现全流程物流作业的可 视化、信息化和智能化。其中,方案仿真设计(数字孪生平台)、软件产品和硬件 产品自研自产是公司的核心优势。2018-2022 年,公司营业收入快速增长,由 3.49 亿元上升至 9.15 亿元,CAGR 达 27.24%;净利润由于公司扩张下游客户类型变化 导致毛利率降低,因此增速放缓,不过随着公司开始逐步从高速增长向高质量增 长转型,预计公司 2023 年净利润增速将快于业绩增速。
4.8. 井松智能:错位竞争,剑指新赛道
错位竞争,剑指新赛道。公司是以智能仓储物流设备和软件为基础,为下游客户 提供智能仓储物流系统,系国内知名的智能仓储物流设备与智能仓储物流系统提 供商。公司在发展智能仓储物流系统集成技术的同时,坚持研发 AGV、堆垛机、 穿梭车等智能仓储物流设备的底层技术,强调关键设备的自产自用,提升智能仓 储物流系统产品附加值。公司在 AGV 车载控制系统、重载叉车式 AGV 机械结构 设计与运动控制、AGV 执行机构设计,堆垛机结构设计、穿梭车结构设计及分拣 控制等方面拥有核心技术,且在行业内处于先进水平。
与同行上市可比公司比较,井松聚焦的专业领域不同。公司主要服务于工业制造 业领域,客户涉及汽车、化工、机械、纺织服装、电子、电力设备及新能源、有 色金属等行业。公司在汽车、化工、机械、纺织服装、3C 电子与半导体、电力设 备及新能源、有色金属等行业领域均有成功案例,其中多个案例获评国家级或省 级标杆工程与行业示范试点项目。2019-2022 年,公司营业收入快速增长,由 3 亿 元上升至 5.85 亿元,CAGR 为 24.93%;净利润由 0.22 亿元上升至 0.70 亿元, CAGR 高达 48.33%。



